beat365在线唯一官网

beat365在线唯一官网

English

  • 网站首页
  • beat365在线唯一官网
    学院简介 学院领导 院长助理 党政办公室 学生工作办公室 研究生办公室 本科教学办公室 法治工作领导小组 学术分委员会 学位评定分委员会
  • 师资队伍
    教授 副教授 助理教授、讲师 实验系列 已调离教授
  • 党建工作
    学院动态 主题教育 广西标杆院系创建工作 先进典型 统战工作
  • 人才培养
    本科生培养 研究生培养
  • 科学研究
    科研信息
  • 学生园地
    校园在线 下载中心
  • 实验中心
    实验教学中心简介
  • 校友之家
    校友风采 校友活动 联系我们
网站首页
  • 学院新闻
  • 通知公告
  • 学术活动
  • 科教进展
  • 党群动态
网站首页 > 学院新闻 > 正文 学院新闻

科研速递 | 我院明振华教授团队在Plant Communications上发表研究论文

作者:明振华   发布时间:2025-12-18

近日,beat365在线唯一官网明振华教授团队在植物免疫与共生领域取得新进展,相关成果以“Structural basis of OsCERK1-mediated signal activation and transduction in rice immunity and symbiosis”为题发表在国际植物学权威期刊Plant Communications上。beat365在线唯一官网博士研究生苏子惠为论文第一作者,明振华教授为论文通讯作者。该研究得到了国家自然科学基金、广西八桂青年拔尖人才培养项目、广西杰青基金、亚热带农业生物资源保护与利用国家重点实验室和广西研究生教育创新项目的资助。

期刊介绍

Plant Communications是由中国科学院分子植物科学卓越创新中心与中国植物生理与植物分子生物学学会共同主办的国际高水平学术期刊,聚焦于植物科学及交叉学科的前沿研究。该期刊旨在发表植物分子生物学、农业可持续发展、环境科学及气候变化互作等领域的高质量研究成果。其2024年影响因子为11.6,在植物科学研究类期刊中位列全球第三,稳居中科院生物学一区TOP及JCR Q1区行列,在植物科学领域具有卓越的影响力与学术价值。

研究背景

水稻作为全球重要的粮食作物,其生长发育过程中面临着复杂的环境挑战。一方面,水稻需要抵御稻瘟病菌等真菌病原体的侵染;另一方面,它又能与丛枝菌根真菌建立互利共生关系。几丁质激发子受体激酶1(OsCERK1)是协调水稻免疫与共生平衡的核心分子开关:在免疫中,它作为OsCEBiP的共受体识别长链几丁质;在共生中,它则与OsMYR1协作感知短链几丁质寡糖,从而激活不同的下游信号。虽然OsCERK1胞外信号感知机制已经被很好地表征,但其胞内激酶结构域的激活与信号转导的结构机制仍不清楚。

研究内容

该研究首次解析了OsCERK1胞内激酶域的9种不同状态结构,揭示了其独特的中间态构象,并提出了“自磷酸化增强催化+底物结合变构激活”的双重调控模型,为理解植物如何精准协调免疫与共生信号提供了关键的结构基础。

1.OsCERK1分子呈现独特的中间态构象

研究人员通过解析OsCERK1胞内激酶域在不同磷酸化状态(磷酸化或去磷酸化)和核苷酸底物结合(无核苷酸结合、ADP、ATP或ATP类似物AMP-PNP结合)下的9种截短结构,发现其区别于传统的激酶构象,始终采取一种介于“活性”与“非活性”之间的中间构象(aC-out和DFG-in)。该构象下,OsCERK1与ATP结合的结构元件处于激活状态,而与底物多肽结合的元件处于非激活状态,暗示从中间构象到激活构象的转变很可能由底物多肽结合触发。

图1 OsCERK1在不同磷酸化状态、核苷酸底物结合、结构边界及晶体形状下的结构

2.底物结合诱导OsCERK1变构激活

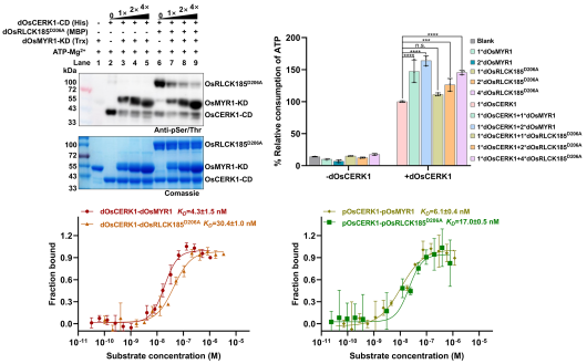
为了进一步探究底物多肽对OsCERK1的影响,研究人员对受体样细胞质激酶OsRLCK185和共生受体OsMYR1进行了研究。功能实验表明,底物OsMYR1和OsRLCK185均可变构增强OsCERK1的活性,其中OsMYR1的激活能力更强。这种增强作用与底物结合亲和力相关,而磷酸化并不总是能提高这种亲和力。

图2 OsCERK1被底物OsMYR1和OsRLCK185激活

3.自磷酸化增强OsCERK1催化能力

自磷酸化对于许多激酶的激活至关重要。研究人员发现OsCERK1通过分子间自磷酸化显著提高了其催化活性,并证实激活段中的磷酸化位点T479、T484和Y492对OsCERK1的催化活性和底物磷酸化至关重要。

图3 OsCERK1与激活段磷酸化位点突变体的催化活性

研究结果

OsCERK1信号转导的双重调控模型

基于此,研究人员提出了OsCERK1信号转导的双重调控模型,即自磷酸化增强催化能力,而底物结合诱导变构激活。在未磷酸化的静息状态下,OsCERK1的胞内结构域处于一种αC-out/DFG-in的中间构象,其中ATP结合元件处于激活构象,但多肽结合元件处于非激活构象。这种构象可防止OsCERK1自发激活,确保其信号转导依赖于几丁质感知和特异性底物结合。在识别几丁质寡糖后,OsCERK1通过其细胞外结构域二聚化,使细胞内结构域靠近,从而进行分子间自磷酸化,赋予其催化活性。随后,底物结合引发变构激活,伴随着αC螺旋从“外”到“内”的转变,使激酶完全激活,对底物进行转磷酸化,并启动下游信号转导。

图4 OsCERK1信号转导的双重调控模型

作者简介

明振华教授,2010年获山东大学生物技术专业学士学位,2015年获清华大学生物学专业博士学位。2015年11月起在beat365在线唯一官网工作,现任学院教工第三党支部书记、院长助理。主要致力于植物免疫蛋白和植物病原体致病蛋白的结构与功能研究。先后主持国家自然科学基金、广西杰青基金、广西八桂青年拔尖人才培养项目、国家重点实验室和广西甘蔗生物学重点实验室青年人才专项等多个国家和省部级课题,在Nature、Nucleic Acids Research、Cell Research、Plant Communications和Plant Physiology等知名期刊发表研究论文。担任广西生物化学与分子生物学会理事,Nature Chemical Biology、Science Advances、Nature Plants等杂志审稿专家。

我院明振华教授科研团队风采

供稿 | 明振华

一审一校 | 明振华

二审二校 | 覃文月

三审三校 | 李伟辉

 

    上一篇:beat365在线唯一官网党委联合学校机关党委举办“舆情预防与应对”专题培训
    下一篇:喜报 | 我院教师在首届八桂高校课程思政案例大赛中斩获佳绩

Copyright (C) 2003-2020 hadayou.com All Rights Reserved.  sky109office@163.com
版权所有:beat·365(中国)在线唯一官方网站 
邮编:530004 电话:0771-3235707